Monolithic Power Systems (MPS) EVQ4316A-R-01A Evaluation Board

Monolithic Power Systems (MPS) EVQ4316A-R-01A Evaluation Board is designed to demonstrate the capabilities of the MPQ4316A synchronous step-down converter. This step-down converter provides up to 6A of highly efficient output current (IOUT) with current mode control for fast loop response. The MPQ4316A step-down converter features an integrated, internal High-Side MOSFET (HS-FET) and Low-Side MOSFET (LS-FET). High power conversion efficiency across a wide load range is achieved by scaling down the switching frequency (fSW) under light-load conditions. This reduces the switching and gate driver losses. The EVQ4316A-R-01A evaluation board is fully assembled and tested.

Specifications

  • 3.3V to 45V input voltage range
  • 3.3V output voltage
  • 6A maximum output current
  • 90.4% typical efficiency
  • 410kHz switching frequency

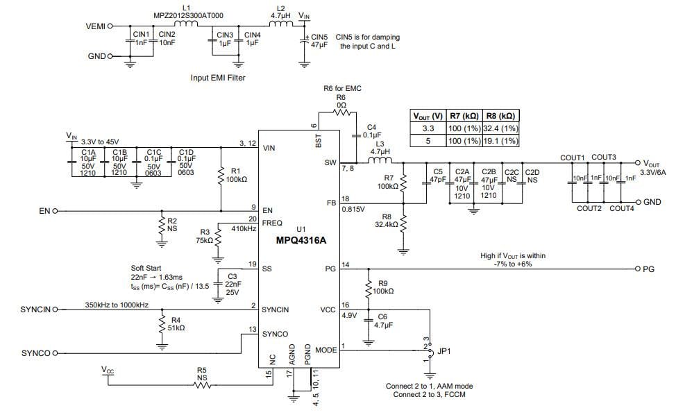
Schematic Diagram

Schematic - Monolithic Power Systems (MPS) EVQ4316A-R-01A Evaluation Board
Publicado: 2023-03-24 | Actualizado: 2023-04-13