Monolithic Power Systems (MPS) EVQ4316-R-01A Evaluation Board
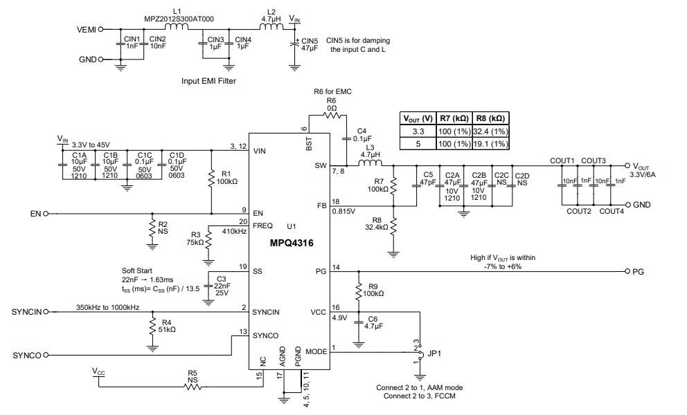
Monolithic Power Systems (MPS) EVQ4316-R-01A Evaluation Board facilitates an extensive evaluation of the MPQ4316 switching regulator. The MPQ4316 is a synchronous, step-down switching regulator with a configurable frequency and integrated, internal high-side MOSFET (HSFET) and low-side MOSFET (LS-FET). The device features up to 6A of highly efficient output current (IOUT), with current mode control for fast loop response.The EVQ4316-R-01A is fully assembled, tested, and housed in a QFN-20 (4mm x 4mm) package with wettable flanks.
Specifications
- 3.3V to 45V Input voltage (VIN) range
- 3.3V Output voltage (VOUT)
- 6A Maximum output current (IOUT)
- 90.4% Typical efficiency
- 410kHz Switching frequency (fSW)
Measurement Equipment Set-Up
Schematic
Publicado: 2022-10-24
| Actualizado: 2022-11-10
