Monolithic Power Systems (MPS) EV8864-Q-00A Evaluation Board

Monolithic Power Systems (MPS) EV8864-Q-00A Evaluation Board is used for demonstrating the performance of the MP8864. The MP8864 is a highly integrated and high-frequency synchronous step-down switcher with an I2C control interface. The device is optimized to support up to 4A load current over an input supply range from 4.5V to 21V with excellent load/line regulation. The EVKT8864 is a valuable evaluation tool well-suited for all experience levels, from beginner to expert. The evaluation board can help users quickly determine if the MP8864 suits the target application.

Features

  • 4.5V to 21V supply for the board
  • 4.5V to 21V operating input voltage
  • Windows XP, 7, and later supported
  • System requirements of 22.2MB minimum free space
  • GUI software with 2x register controls: VSEL and System
  • 6.4cm x 6.4cm evaluation board size (LxW)

Kit Contents

  • EV8864 evaluation board
  • Dongle with accessories (EVKT-USBI2C-02)
  • USB to I2C dongle
  • Ribbon cable and USB cable
  • USB thumb drive that stores GUI installation files and supplemental documents

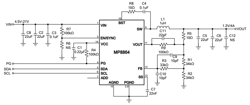
Schematic

Schematic - Monolithic Power Systems (MPS) EV8864-Q-00A Evaluation Board
Publicado: 2019-08-19 | Actualizado: 2023-11-01