Monolithic Power Systems (MPS) EV4255-VE-00A Evaluation Board

Monolithic Power Systems (MPS) EV4255-VE-00A Evaluation Board is designed to demonstrate the capabilities of the MP4255 converters. These MP4255 converters are dual-channel, monolithic, step-down converters with an I2C interface. Each channel can deliver up to 3A of output current, with excellent load and line regulation across a wide 4V to 36V input voltage range. The EV4255-VE-00A evaluation board is used in USB Power Delivery (PD) and USB Dedicated Charging Ports (DCP).

Features

  • Designed to evaluate MP4255 buck converters
  • Dual-channel 3A or shared 6A output current
  • Wide 4V to 36V operating input voltage (VIN) range
  • 1V to 36V output voltage (VOUT) range with 12.6mV resolution and VOUT scale loop=0.0635
  • 250kHz, 420kHz, 1.1MHz, or 2.1MHz configurable switching frequency (fSW
  • Frequency Spread Spectrum (FSS)
  • Low-Dropout (LDO) mode
  • Line-drop compensation
  • Configurable Constant Current (CC) output current limiting, 50mA/step via the I2C
  • Short-Circuit Protection (SCP)
  • Internal, Low RDS(ON) 22mΩ High-Side MOSFET (HS-FET) and 26mΩ Low-Side MOSFET (LS-FET)
  • I2C interface and One-Time Programmable (OTP) memory (PMBus compatible):
    • Pulse-Frequency Modulation (PFM) and Pulse-Width Modulation (PWM) modes, current limiting, output voltage (VOUT), frequency spread spectrum, phase delay, and line drop compensation
  • Bus voltage (VBUS) isolation N-channel MOSFET gate driver
  • Load-shedding alert
  • EN shutdown active discharge
  • Available in a QFN-21 (4mm x 5mm) package
  • Available in a Wettable-Flank package

Applications

  • USB Power Delivery (PD)
  • USB Dedicated Charging Ports (DCP)

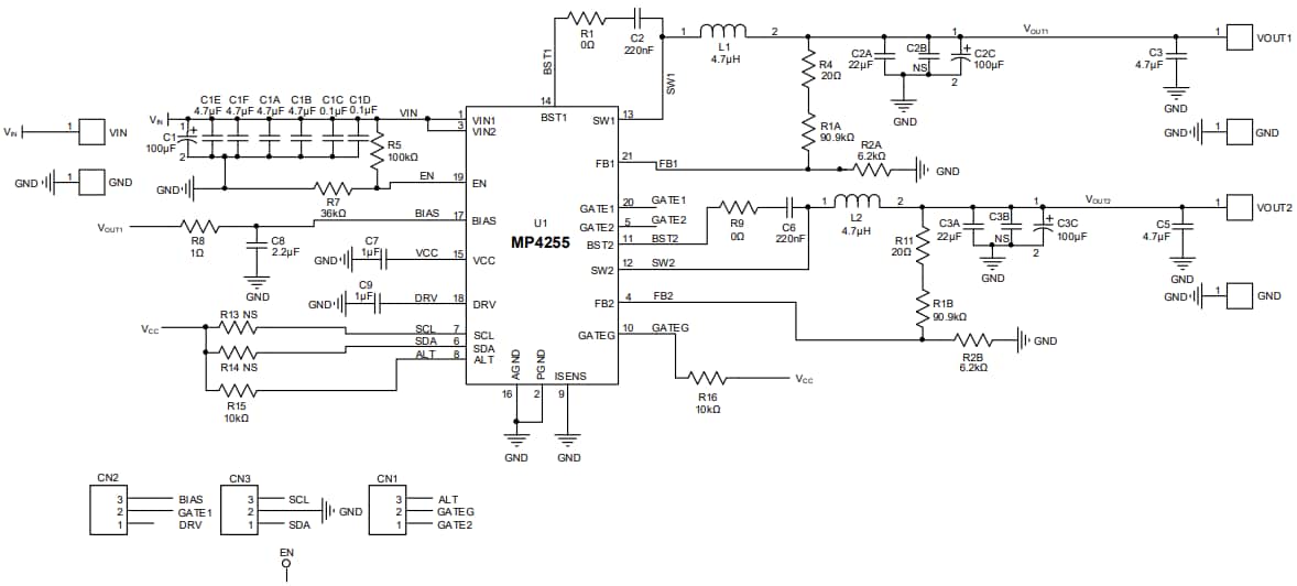
Schematic

Schematic - Monolithic Power Systems (MPS) EV4255-VE-00A Evaluation Board
Publicado: 2024-08-19 | Actualizado: 2024-08-30