Mikroe MIKROE-3262 Button Y Click
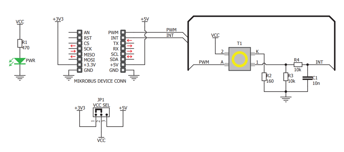
Mikroe MIKROE-3262 Button Y Click is a Click board equipped with a tactile switch (pushbutton). This Click is equipped with an SPST tactile switch with a diameter of 6.8mm. Mikroe Button Y Click offers 1.5ms low typical bouncing time, 100mΩ low ON resistance, and good mechanical endurance. This Click features an embedded yellow LED with adjustable brightness. The Button Y Click also includes a debouncing circuit built with a 10kΩ resistor and 10nf capacitor. Typical applications include control boards, user input keys, and activators of certain functions with built-in signalization.Features
- Equipped with 3006.2111 SPST tactile switch (pushbutton) with:
- 1.5ms low bouncing time (typical)
- 100mΩ low ON resistance
- 6.7mm diameter
- Embedded yellow LED with adjustable brightness
- Good mechanical endurance
- GPIO and PWM interface
- Equipped with debouncing circuit
- Package includes mikroSDK™ software and a library with all functions
- 3.3V or 5V input voltage
- 42.9mm x 25.4mm dimensions
- 30g weight
Applications
- Low power electronic applications
- Control boards
- User input keys
- Activators of certain functions with built-in signalization
Overview
Schematic
Additional Resource
Publicado: 2019-01-02
| Actualizado: 2022-08-05
