Mikroe MIKROE-3035 Nano Power Click
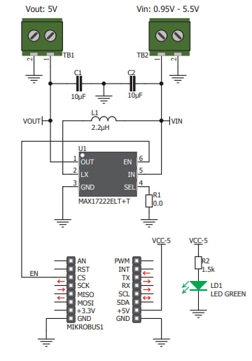
Mikroe MIKROE-3035 Nano Power Click is a step-up (boost) DC-DC converter Click. This click board features high efficiency with true disconnect technology. Mikroe MIKROE-3035 Click Board offers low input voltage, low power consumption, and efficient pulse frequency modulation (PFM) switching. The input voltage can drop as low as 0.4V depending on the connected loads.The MIKROE-3035 Nano Power Click is equipped with a nanoPower MAX17222 synchronous boost converter with True Shutdown™ technology. This converter IC uses the PFM control topology that allows high efficiency over a wide range of output currents. The MIKROE-3035 click board finds its applications in battery-powered IoT devices, low-power wireless devices, and battery-operated wearable sensors.
Features
- Onboard nanoPower MAX17222 synchronous boost converter with True Shutdown technology
- High efficiency with True Disconnect™ technology
- Low power consumption
- Low input voltage operational requirements
- Low count of components
- Enable pin transient protection (ETO) for the Enable (EN) pin
- Efficient PFM switching
- GPIO interface
- 5V input voltage
- 42.9mm x 25.4mm dimension
- 23g weight
Applications
- Battery-powered IoT devices
- Low power wireless devices
- Battery operated wearable sensors and devices
- Supercapacitor backup power devices
Top View
Schematic Diagram
Publicado: 2018-06-22
| Actualizado: 2022-11-16
