Mikroe MIKROE-1987 3D Hall click
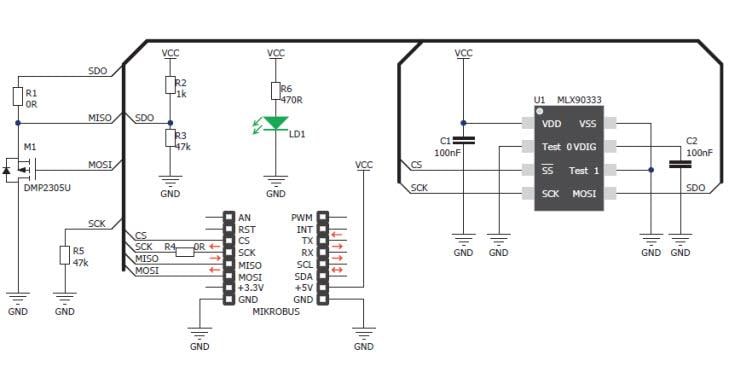
Mikroe MIKROE-1987 3D Hall click features the Melexis MLX90333 Triaxis™ Hall sensor that detects the position of any magnet in nearby space. The MIKROE-1987 does so by being sensitive to three components of flux density (BX, BY, BZ). The MIKROE-1987 is supported in all MikroElektronika compilers and communicates with the target MCU with the mikroBUS™ SPI interface (CS, SCK, MISO, MOSI).The chip functions as a contactless position sensor for any type of magnet capable of measuring rotational, linear and 3D displacement with a high degree of precision. Contactless coupling ensures resistance against wear and environmental contaminants. The on-chip signal processing circuitry simplifies integration. The board is designed to use a 5V power supply only.
Features
- Melexis MLX90333 Triaxis™ Hall sensor
- Detects position of magnet in space
- SPI interface
- 5V power supply
- Resistant to dust and dirt
- Ready-to-use examples save development time
- Supported in all Mikroe compilers
Applications
- Robust long-lasting joysticks, knobs, valves, throttles, robotic components or M2M interfaces.
Schematic
Videos
Learn More About
Publicado: 2016-08-24
| Actualizado: 2022-03-11
