Microchip Technology MIC2253 Boost Regulator Eval Board
Microchip Technology MIC2253 Boost Regulator Eval Board is designed to evaluate the capabilities of the MIC2253 high-efficiency boost regulator. This MIC2253 boost regulator eval board features a 1MHz fixed switching frequency, 2.5V to 10V input voltage range, 30V output voltage, and <1% line regulation. The MIC2253 boost regulator eval board also has an externally programmable soft-start, <0.1µA shutdown current, Under-Voltage Lockout (UVLO), and over-temperature protection.Features
- 1MHz fixed switching frequency
- 2.5V to 10V input voltage range
- 3.5A output current
- 30V maximum output voltage
- Externally programmable soft-start
- <1% line regulation
- <0.1µA shutdown current
- Over temperature protection
- Under-Voltage Lockout (UVLO)
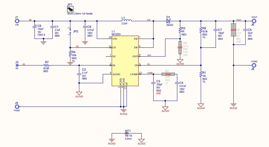
MIC2253 Eval Board Schematic
Publicado: 2018-08-20
| Actualizado: 2022-10-21
