Microchip Technology MCP16331 Non-Synchronous Buck Regulator

Microchip Technology MCP16331 Non-Synchronous Buck Regulator is a highly-integrated, high-efficiency step-down DC/DC converter. This regulator features a high-side switch, fixed-frequency peak current-mode control, internal compensation, peak current limit, and overtemperature protection. The high switching frequency of the MCP16331 regulator reduces the size of the external filtering components and offers a small-size solution. This regulator supplies 500mA continuous current and regulates the output voltage from 2V to 24V. The MCP16331 regulator comes in a 6-pin SOT-23 or 8-pin 2 x 3 TDFN package that operates from 50V input voltage sources. Typical applications include Set-Top Boxes (STB), DSL cable modems, AC/DC adapters, power meters, distributed power supplies, and medical.

Features

  • Adjustable output voltage
  • Low device shutdown current
  • Peak current mode control
  • Internal compensation
  • Stable with ceramic capacitors
  • Internal soft start
  • Internal pull-up on EN
  • Cycle-by-cycle peak current limit
  • Under-Voltage Lock-Out (UVLO)
  • Overtemperature protection

Specifications

  • Up to 96% efficiency
  • 4.4V to 50V input voltage range
  • 2V to 24V output voltage range
  • 2% output voltage accuracy
  • 600mΩ integrated N-channel buck switch
  • 500mA output current over all the input voltage ranges
  • 500kHz fixed frequency
  • 6-Lead SOT-23 or 8-Lead 2x3 TDFN package

Applications

  • PIC® MCU/dsPIC® DSC Microcontroller Bias supply
  • 48V, 24V, and 12V industrial input DC/DC conversion
  • Set-Top Boxes (STB)
  • Digital Subscriber Line (DSL) cable modems
  • Automotive
  • AC/DC adapters
  • Sealed Lead-Acid (SLA) battery-powered devices
  • AC/DC digital control power source
  • Power meters
  • Consumer
  • Medical and health care
  • Distributed power supplies

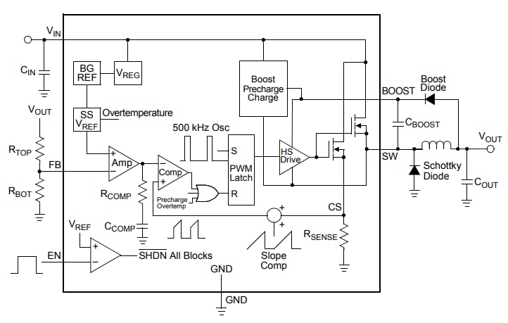
Block Diagram

Block Diagram - Microchip Technology MCP16331 Non-Synchronous Buck Regulator

Typical Application CIrcuit

Application Circuit Diagram - Microchip Technology MCP16331 Non-Synchronous Buck Regulator
Publicado: 2019-01-22 | Actualizado: 2023-05-08