M5Stack Unit Kmeter Thermocouple Temperature Sensor

M5Stack Unit Kmeter Thermocouple Temperature Sensor with I2C communication interface adopts ESP32-C3 main control and MAX31855KASA+T 14bit thermocouple digital conversion chip. The internal ESP32-C3 integrated firmware of the temperature sensor communicates with the thermocouple digital IC to process the raw data and expose the I2C interface. This MAX31855 temperature sensor is specially designed for K-type thermocouples and the conversion chip supports thermocouple probes with a measuring range of -200°C to 1350°C. The temperature sensor features an I2C communication interface and ESP32-C3 (support I2C firmware update). This max31855 temperature sensor is ideally used in industrial temperature collection and in a constant temperature control/monitoring scene.

Features

  • MAX31855KASA+T:
    • 14Bit ADC
    • 0.25°C resolution
    • Support probe type: Ktype
    • Support the measurement range of the connected probe -200°C to 1350°C
  • ESP32-C3 (support I2C firmware update)
  • I2C communication interface

Specifications

  • 24mA of operating supply current
  • 5V of operating supply voltage
  • 5V @ 24mA of power consumption

Applications

  • Industrial temperature collection
  • Constant temperature control/monitoring scene

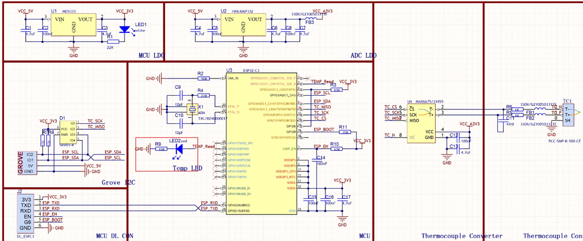
Schematic Diagram

Schematic - M5Stack Unit Kmeter Thermocouple Temperature Sensor
Publicado: 2022-03-25 | Actualizado: 2024-09-09