M5Stack U019 Humidity Sensor Unit

M5Stack U019 EARTH Unit is a soil moisture sensor for measuring the moisture in the soil and similar materials. This board mount sensor is used in two large exposed pads that function as probes for the sensor acting as a variable resistor. The U019 humidity sensor will result in a lower resistance and a higher SIG out by high moisture in the soil. This humidity sensor unit is suitable for potted soil moisture monitoring applications.

Features

  • Adjustable threshold, including 10K adjustable resistor
  • Analog and digital output
  • GROVE interface that supports UIFlow and Arduino
  • Two lego-compatible holes

Kit Contents

  • 1x EARTH unit
  • 1x GROVE cable

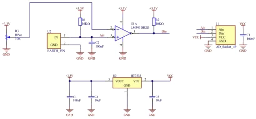
Schematic

Schematic - M5Stack U019 Humidity Sensor Unit

Videos

Publicado: 2021-02-15 | Actualizado: 2022-03-11