Kinetic Technologies KTB1100 15W Flyback Regulator

Kinetic Technologies KTB1100 15W Flyback Regulator is highly integrated with a power MOSFET switch, internal feedback, and an integrated digital isolator. The internal digital isolation eliminates the need to use an external optocoupler and results in a small total solution size. Furthermore, the KTB1100 operates over a wide input voltage range from 7V to 100V to support various applications. The Kinetic KTB1100 15W Flyback Regulator implements current-mode constant on-time (COT) control for fast transient response and superior output voltage regulation.

The KTB1100 provides an adjustable soft-start function to limit inrush current during start-up. The device employs integrated protection features, including input voltage UVLO, output overvoltage protection (OVP), cycle-by-cycle current limit, short-circuit protection, and thermal shutdown.

The KTB1100 is housed in a RoHS and Green compliant SOIC-16 package.

Features

  • 7V to 100V Wide VIN range
  • Integrated 1.5A, 150V power MOSFET switch
  • 430mΩ (typ.) on-resistance of a MOSFET switch
  • Integrated feedback and digital isolator
  • Internal startup regulator
  • ±1.5% Feedback voltage reference
  • 3kVrms Isolation
  • Frequency adjustable from 100kHz to 1MHz
  • Adjustable soft-start time
  • Precision enable for adjustable UVLO
  • Optional primary side bias for optimized efficiency
  • Integrated cycle-by-cycle current limit, input UVLO, over current protection, short-circuit protection, and thermal shutdown protection
  • SOIC-16 Wide Body (10.3mm x 7.5mm)
  • -40°C to 125°C Operating junction temperature range
  • UL1577 (No. E517623) Safety certification

Applications

  • Battery Management System (BMS) in EVs
  • Telecom and communications power systems
  • Industrial PLCs, smart meters
  • Power-Over-Ethernet (PoE)
  • Bias supply for isolated DC-DC converters
  • Low power isolated power modules

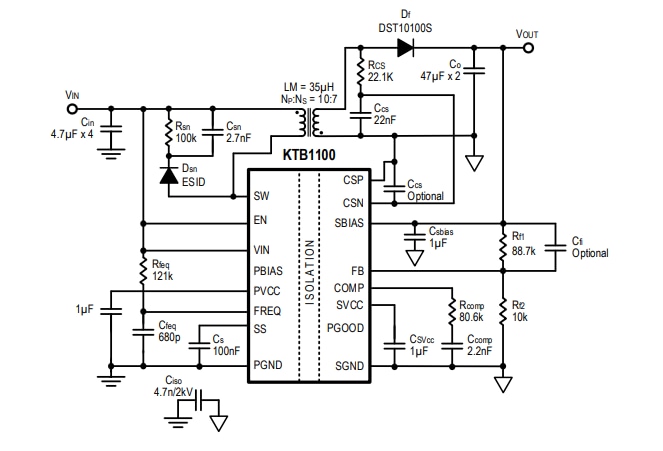
Typical Application

Application Circuit Diagram - Kinetic Technologies KTB1100 15W Flyback Regulator
Publicado: 2022-04-19 | Actualizado: 2023-10-11