Inolux IN-PI3727TBTPRPGPB RGB LED
Inolux IN-PI3727TBTPRPGPB RGB LED is a 3727 SMD-type LED with an integrated high-quality constant current IC and RGB LED chip. This LED features a built-in IC, with high precision of constant current and internal RGB chip's spectral processing in advance. The IN-PI3727TBTPRPGPB RGB LED comes in a 3.7mmx2.7mmx1.3mm size with a 3727 package size. Features also include a data transfer rate of 800kbp/s at 30 frames per second and single-line data transmission. The IN-PI3727TBTPRPGPB RGB LED operates at 5.2V forward voltage, 12mA forward current, and -45°C to 85°C operating temperature range. This LED is ideally used in full-color LED string lights, LED full-color modules, and LED guardrail tubes. The IN-PI3727TBTPRPGPB RGB LED features specific shaping transmit technology and cascading enhancement technology.Features
- 3727 with integrated high-quality constant current IC and RGB LED chip
- Built-in IC, with high precision of constant current and internal RGB chips spectral processing in advance
- Single-line data transmission (return to zero code)
- Specific shaping transmit technology - the number of LEDs stacked is not restricted
- Cascading enhancement technology - any 2 LED spacing can be up to 10 meters
- Data transfer rate of 800 kbp/s at 30 frames per second
- RGB output port PWM control can achieve 256 grey level adjustments
- Upon powering up, IC performs self-inspection and then lights the connection on the pin B lamp
- SA-I anti-interference patent technology for single-line data transmission
- Built-in power supply reverses connect protection module, reversed power input will not damage the IC
Specifications
- 5.2V forward voltage
- 12mA forward current
- 0.3mA static power consumption
- 3.7V to 5.5V supply voltage range
- -45°C to 85°C operating temperature range
Applications
- Full-color LED string light
- LED full-color module
- LED guardrail tube
- LED scene lighting
- LED point light
- LED pixel screen
- LED shaped screen
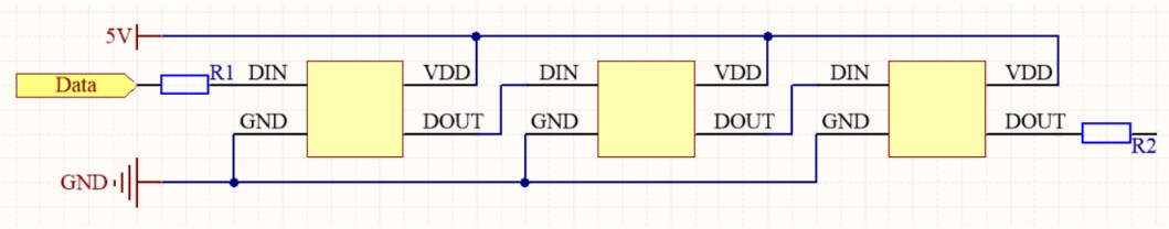
Application Circuit Diagram
Performance Graph
Package outline dimensions and Pin Configuration
Publicado: 2023-06-14
| Actualizado: 2023-07-04
