Infineon Technologies TLS810x1LD Demonstration Boards
Infineon Technologies TLS810x1LD Demonstration Boards evaluate the ultra-low quiescent current linear voltage regulator family of TLS810x1LD in the PG-TSON-10 package. These boards feature a 2.75V to 42V wide input voltage range, low dropout voltage, and 5µA to 10µA ultra-low quiescent current. The TLS810x1LD demo boards provide 2% accuracy with up to 100mA output current capacity, fast regulation, and good stability. The protection features include output overcurrent limitation and overtemperature shutdown. These boards are RoHS-compliant and AEC-qualified. The TLS810x1LD demo boards are ideal for automotive and other supply systems connected to battery applications.Features
- 2.75V to 42V wide input voltage range
- 5µA to 10µA ultra-low quiescent current
- Up to 50mA/100mA output current capacity
- Less than 1µA shutdown current
- Low drop-out voltage
- Output overcurrent protection
- Overtemperature shutdown
- Enable and reset
- Wide temperature range
- Green product (RoHS compliant)
- AEC qualified
Applications
- Automotive supply systems
- Supply systems permanently connected to the batteries
Block Diagram
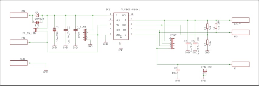
Schematic Diagram
Publicado: 2025-02-11
| Actualizado: 2025-03-17
