Texas Instruments TPSM81033 Synchronous Boost Power Modules
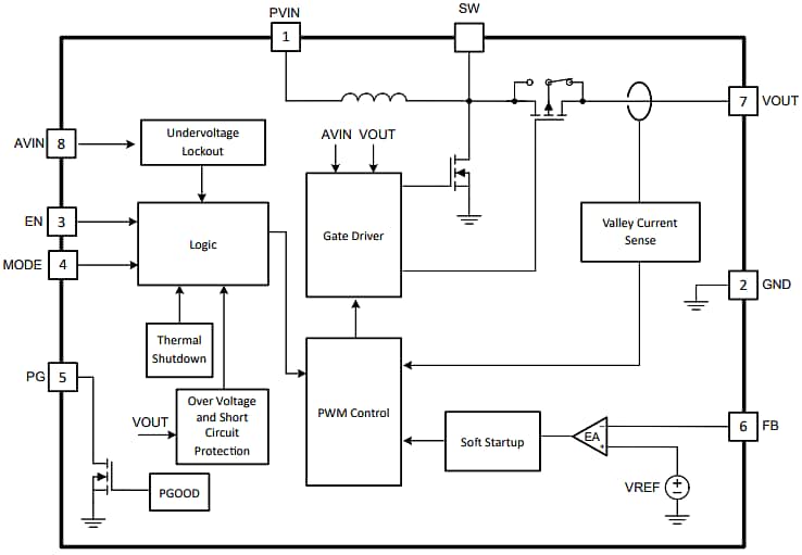
Texas Instruments TPSM81033 Synchronous Boost Power Module provides a power supply solution for smart devices and portable equipment powered by batteries and other power supplies. The TPSM81033 utilizes TI's MagPack packaging technology to integrate a synchronous boost converter and an inductor. This technology reduces external components, simplifies designs, and saves PCB area. The power module offers a 2A (typical) valley switch current limit, and the adaptive constant on-time valley-current-control topology operates at a 2.4MHz switching frequency and regulates the output voltage. During shutdown, the TPSM81033 is fully disconnected from the input power, consuming only a 0.1µA current for long battery life. Texas Instruments TPSM81033 Synchronous Boost Power Module features a 2.6mm x 2.5mm QFN-FCMOD package and a minimum amount of external components. Applications include optical modules, patient monitors, and smart meters.Features
- 1.8V to 5.5V input voltage range
- 2.2V to 5.5V output voltage range, FB connected to VIN for fixed 5V output
- 2A valley switching current limit
- Integrated 0.43µH (at 0A) power inductor
- Excellent thermal performance of <10°C temperature rise at VIN = 3.6V, VOUT = 5V, IOUT = 2A, and TA = +25°C
- High efficiency and high power capability
- Two 22mΩ (LS) / 46mΩ (HS) MOSFETs
- >93% efficiency at VIN = 3.6V, VOUT = 5V, and IOUT = 1A
- 2.4MHz switching frequency
- Typical 20µA quiescent current into VIN pin
- Typical 0.1µA shutdown current
- ±1.5% reference voltage accuracy over -40°C to +125°C
- Power-good output with window comparator
- Pin-selectable auto PFM or forced PWM at light load
- Pass-through mode when VIN > VOUT
- Safety and robust operation
- True disconnection between input and output during shutdown
- Output overvoltage, thermal shutdown, and output short-circuit protection
- 2.6mm x 2.5mm QFN-FCMOD 9-pin package
Applications
- Optical modules
- Patient monitors
- Smart meters
Videos
Typical Application Circuit
Functional Block Diagram
Publicado: 2024-11-12
| Actualizado: 2025-03-18
