Analog Devices / Maxim Integrated MAX232 Multi-Channel RS-232 Drivers/Receivers
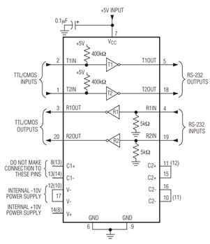
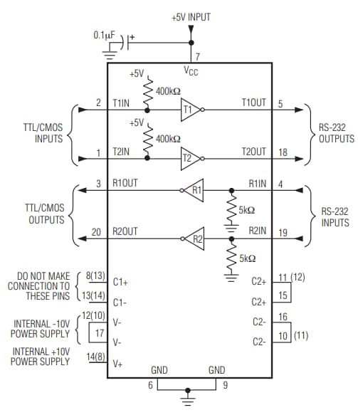
Analog Devices MAX232 multi-channel RS-232 drivers/receivers are 5V-powered devices intended for all EIA/TIA-232E and V.28/V.24 communications interfaces, particularly where ±12V is not available. These drivers/receivers employ four 1µF external capacitors with a data rate of 120kbps. The MAX232A features 0.1µF external capacitors and a 200-kbps data rate. The MAX232E with ±15kV ESD protection is designed for RS-232 and V.28 communications in harsh environments. Analog Devices MAX232 multi-channel RS-232 drivers/receivers also feature a low-power shutdown mode that reduces power dissipation to less than 5µW. Typical applications include portable computers, low-power modems, interface translation, battery-powered RS-232 systems, and multidrop RS-232 networks.Features
- 3V to 5.5V power supply
- No. of RS-232 drivers/Rx: 2/2
- No. of external capacitors: 4
Applications
- Portable computers
- Low-power modems
- Interface translation
- Battery-powered RS-232 systems
- Multidrop RS-232 networks
View Results ( 33 ) Page
| N.º de artículo | Hoja de datos | Descripción | Velocidad de transmisión de datos | Tiempo de retardo de propagación |
|---|---|---|---|---|
| MAX232ECSE+T | ![]() |
Interfaz IC RS-232 15kV ESD-Protected, +5V RS-232 Transceivers | 120 kb/s | 3.5 us, 1 us |
| MAX232ACSE+ | ![]() |
Interfaz IC RS-232 +5V-Powered, Multichannel RS-232 Drivers | 200 kb/s | 3.5 us, 1 us |
| MAX232ACSE+T | ![]() |
Interfaz IC RS-232 +5V-Powered, Multichannel RS-232 Drivers | 200 kb/s | 3.5 us, 1 us |
| MAX232EESE+T | ![]() |
Interfaz IC RS-232 15kV ESD-Protected, +5V RS-232 Transceivers | 200 kb/s | 3.5 us, 1 us |
| MAX232ACPE+ | ![]() |
Interfaz IC RS-232 +5V-Powered, Multichannel RS-232 Drivers | 200 kb/s | 3.5 us, 1 us |
| MAX232ACWE+ | ![]() |
Interfaz IC RS-232 +5V-Powered, Multichannel RS-232 Drivers | 200 kb/s | 3.5 us, 1 us |
| MAX232ACWE+T | ![]() |
Interfaz IC RS-232 +5V-Powered, Multichannel RS-232 Drivers | 200 kb/s | 3.5 us, 1 us |
| MAX232AEPE+ | ![]() |
Interfaz IC RS-232 +5V-Powered, Multichannel RS-232 Drivers | 200 kb/s | 3.5 us, 1 us |
| MAX232AESE+ | ![]() |
Interfaz IC RS-232 +5V-Powered, Multichannel RS-232 Drivers | 200 kb/s | 3.5 us, 1 us |
| MAX232AESE+T | ![]() |
Interfaz IC RS-232 +5V-Powered, Multichannel RS-232 Drivers | 200 kb/s | 3.5 us, 1 us |
Publicado: 2011-06-08
| Actualizado: 2025-06-05

