Analog Devices / Maxim Integrated MAX25510 & MAX25511 Integrated Boost Converters

Analog Devices MAX25510 and MAX25511 Integrated Boost Converters are 4-channel, white-LED backlight drivers. These Analog Devices converters have an integrated current-mode boost converter that operates over a switching frequency range of 400kHz to 2.2MHz and incorporates a spread spectrum. Phase-shifting of the output channels is included as an option to further reduce EMI.

Features

  • Operate down to 3V on Battery Input after Start-Up
    • Wide Boost Duty Cycle to Support Low Input Voltage
  • Boost or SEPIC Current-Mode DC-DC Controller
    • 400kHz to 2.2MHz Operating Frequency Range
    • Spread Spectrum Available
    • Can Be Synchronized to an External Clock
  • LED Current Sinks
    • Up to 120mA Output Current per String
    • Low OUT_ Regulation Voltage for Best Efficiency
    • Optional Phase-Shifting of Outputs
  • 16667:1 Dimming Ratio at 200Hz
  • NTC Input for LED Current Foldback
  • Analog Dimming Capable
  • Built-In Automatic Fading Functionality
  • FLTB Output Provides Diagnostic Information
    • Shorted or Open LEDs
    • Thermal Shutdown
    • Output Undervoltage
  • Compact, 4mm x 4mm TQFN Package
  • AEC-Q100 Grade 1

Applications

  • Automotive Instrument Clusters
  • Automotive Central Information Displays
  • Automotive Head-Up Displays

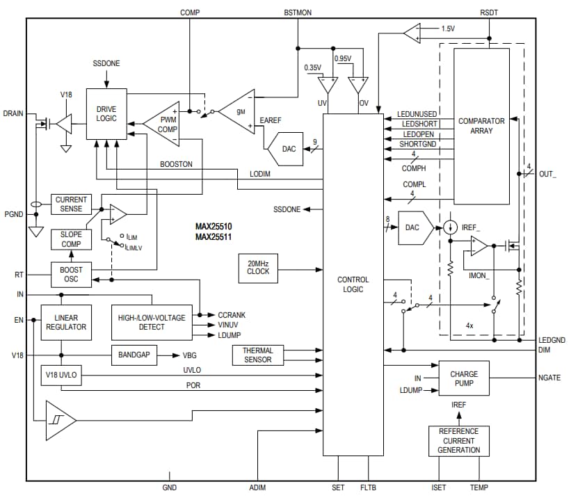
Block Diagram

Block Diagram - Analog Devices / Maxim Integrated MAX25510 & MAX25511 Integrated Boost Converters
Publicado: 2021-09-07 | Actualizado: 2023-04-18