Analog Devices Inc. MAX25410 USB PD Port Protector

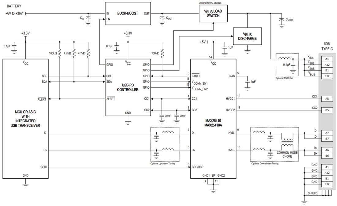
Analog Devices Inc. MAX25410 USB PD Port Protector is an automotive USB Power Delivery (USB-PD)-based Type-C protection solution for automotive radio, navigation, connectivity, and USB hub/multimedia module applications. The device provides a one-chip automotive USB-PD protection solution for the CC1, CC2, D+, and D- signals on a USB Type-C™ connector. MAX25410 also provides a VCONN switch with advanced fault management that does not require a dedicated supply.

The device protection features include ±15kV IEC 61000-4-2, ISO 10605 ESD, and short-to-VBUS (24V) on the protected HVCC1, HVCC2, HVD+, and HVD- pins. The device also features integrated BC1.2 charge-detection CDP, DCP, or pass-through (SDP) modes, Apple® 2.4A, Samsung® 2A, and China YD/T 1591-2009 charge emulation support.

Features

  • USB Type-C™ CC1/CC2 protection switches
  • Integrated 550mΩ VCONN FETs with 250mA overcurrent protection
  • USB 2.0 D+/D- protection switches with 1GHz bandwidth
  • 24V CC and USB 2.0 protection against short-to-VBUS
  • Automatic fault detection and recovery with industry-compliant reset timings
  • Integrated Apple and Samsung dedicated charge termination resistors
    • Supports USB BC1.2 CDP and DCP modes
    • Supports China YD/T 1591-2009
    • Compatible with USB On-the-Go specification and Apple CarPlay
  • High ESD protection (HVD+/HVD-, HVCC1/HVCC2)
    • ±2kV Human Body Model
    • ±15kV ISO 10605 Air Gap
    • ±8kV ISO 10605 Contact
    • ±15kV IEC 61000-4-2 Air Gap
    • ±8kV IEC 61000-4-2 Contact
  • 4mm x 4mm 16-Pin TQFN-EP package
  • -40°C to +105°C operating temperature range
  • AEC-Q100 and AEC-Q006 qualified

Applications

  • Automotive radio and navigation
  • Automotive USB hubs
  • Automotive multimedia box applications

Typical Application

Application Circuit Diagram - Analog Devices Inc. MAX25410 USB PD Port Protector
Publicado: 2020-01-22 | Actualizado: 2024-04-18