Analog Devices Inc. MAX20361 Single-/Multi-Cell Solar Harvester

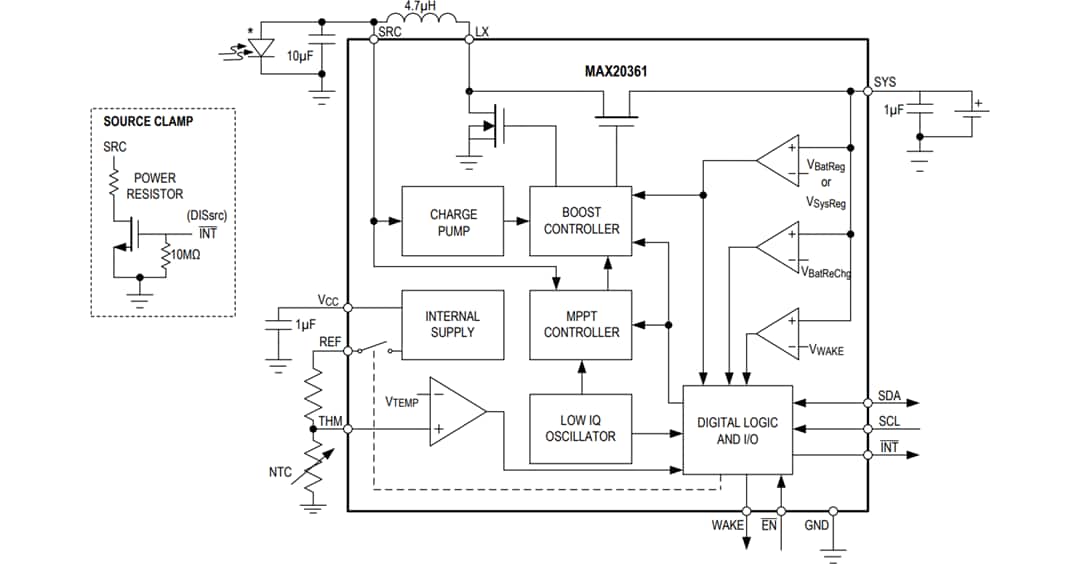
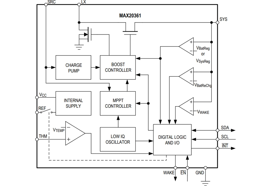
Analog Devices Inc. MAX20361 Single-/Multi-Cell Solar Harvester is a fully integrated solution for harvesting energy from single-cell and multi-cell solar sources. The MAX20361 includes an ultra-low quiescent current (360nA) boost converter that can start from input voltages as low as 225mV. To maximize the power extracted from the source, the MAX20361 implements a proprietary maximum power point tracking (MPPT) technique that allows efficient harvesting from 15μW to over 300mW of available input power.

The MAX20361 features an integrated charging and protection circuit that is optimized for Li-ion batteries. This device can also be used to charge supercapacitors, thin-film batteries, or traditional capacitors. The charger features a programmable charging cut-off voltage with thresholds programmable through an I2C interface as well as temperature shutoff.

The Analog Devices MAX20361 Solar Harvester is available in a 12-bump, 0.4mm pitch, 1.63mm x 1.23mm wafer-level package (WLP).

Features

  • Single-/multi-cell solar energy harvester
    • 225mV to 2.5V (typical) input voltage range
    • Efficient harvesting from 15μW to over 300mW of available input power with 86% efficiency at VSYS = 3.8V, ISRC = 30mA
    • Small solution size utilizing a small 2016 4.7μH inductor
  • Maximum Power Point Tracking (MPPT) technique using fractional VOC method, programmable fractional VOC regulation point through I2C interface
  • Battery/supercapacitor charger
    • Programmable battery termination voltage through I2C interface
    • Programmable Power Good Wake-Up signal output threshold through I2C interface
  • -40°C to +85°C operating temperature range
  • 1.63mm x 1.23mm WLP12 package

Applications

  • Wearable fitness
  • Medical devices
  • Industrial IoT sensors
  • Asset tracking devices
  • Wireless sensor networks

Block Diagram

Block Diagram - Analog Devices Inc. MAX20361 Single-/Multi-Cell Solar Harvester

Solar Application Circuit

Application Circuit Diagram - Analog Devices Inc. MAX20361 Single-/Multi-Cell Solar Harvester
Publicado: 2020-10-09 | Actualizado: 2025-02-21