Analog Devices / Maxim Integrated MAX20059 Synchronous Step-Down DC-DC Converter

Analog Devices MAX20059 Synchronous Step-Down DC-DC Converter is a highly efficient IC with integrated MOSFETs that operates over a 4.5V to 72V input voltage range. This DC-DC converter delivers up to 1A current, 0.8V to 90% VIN programmable output voltage, and ±1.5% feedback voltage-regulation accuracy over -40°C to +125°C temperature range. The MAX20059 converter features peak-current-mode-control architecture that can be operated in the Pulse-Width Modulation (PWM) or Pulse-Frequency Modulation (PFM) control schemes. This DC-DC converter is suitable for 48V systems and mild hybrid applications.

Features

  • Synchronous DC-DC converters with integrated MOSFETs:
    • 4.5V to 72V input voltage range
    • Internal compensation
  • Flexibility:
    • Output adjustable from 0.8V to 90%VIN
    • 200kHz to 2200kHz adjustable frequency with external clock synchronization
    • 1.14A or 1.6A programmable peak current limit
  • RESET output and EN input (26V maximum) simplify power sequencing
  • Protection features and operating range ideal for automotive applications:
    • Programmable EN/UVLO threshold
    • Adjustable Soft-Start and pre-biased power-up
    • Thermal shutdown
    • -40°C to +125°C automotive temperature range
    • AEC-Q100 qualified
  • Available in 12-pin and 3mm × 3mm side wettable TDFN package with exposed pad for thermal heat-dissipation

Applications

  • Automotive
  • 48V systems
  • Mild hybrid applications

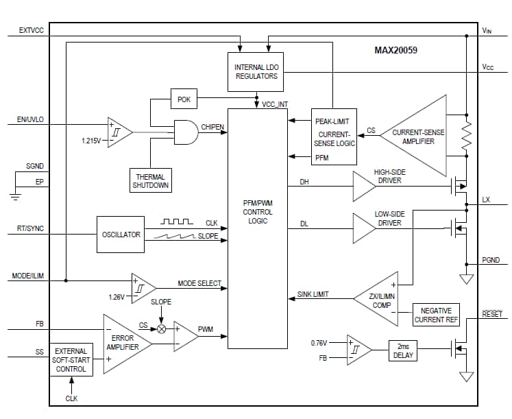
Block Diagram

Block Diagram - Analog Devices / Maxim Integrated MAX20059 Synchronous Step-Down DC-DC Converter

Typical Application Circuit

Application Circuit Diagram - Analog Devices / Maxim Integrated MAX20059 Synchronous Step-Down DC-DC Converter
Publicado: 2019-08-02 | Actualizado: 2023-04-17