Analog Devices Inc. MAX17526x 6A Current Limiters

Analog Devices Inc. MAX17526x 6A Current Limiters are adjustable power limiters that offer a unique feature to limit power drawn from supplies or delivered to loads, amongst a host of protection features. These protection features include adjustable input overvoltage and undervoltage protection, positive and negative input voltage protection, overcurrent protection, reverse-current protection, and overtemperature protection. The MAX17526 features a built-in low RON (30mΩ typical) NFET and an integrated gate drive for an optional external NFET.

The Analog Devices MAX17526x 6A Current Limiters are available in a 5mm x 5mm TQFN20 package with an exposed pad for enhanced thermal performance. The devices operate over a -40°C to +125°C extended temperature range.

Features

  • Robust protection reduces system downtime
    • +5.5V to +60V wide input-supply range 
    • Active power limit to protect supply or load (MAX17526A)
    • Programmable input overvoltage setting up to 40V
    • Negative input fault-tolerant (with external NFET)
    • Reverse current protection (with external NFET)
    • Low RON internal NFET (30mΩ typical)
  • Flexible design to maximize reuse and minimize requalification
    • Adjustable UVLO and OVLO thresholds
    • ±8.5% accurate programmable current limit from 0.6A to 6.0A over the full temperature range
    • Programmable overcurrent response: continuous, auto-retry, and latch-off modes
    • Logic level and high-voltage enable inputs (EN and HVEN)
    • Protected external NFET gate drive
  • Dual-stage current limiting
    • 1.0x startup current (MAX17526A)
    • 1.5x startup current (MAX17526B)
    • 2.0x startup current (MAX17526C)
  • Fast startup and brownout recovery
    • Continuous current limit during startup
    • Thermal foldback current-limit
  • Reduced solution footprint
    • 20-pin 5mm x 5mm TQFN-EP package
    • Integrated NFET for common-use protection requirements

Applications

  • Industrial power distribution systems
  • Control and automation
  • Motion control drives
  • Human-machine interfaces

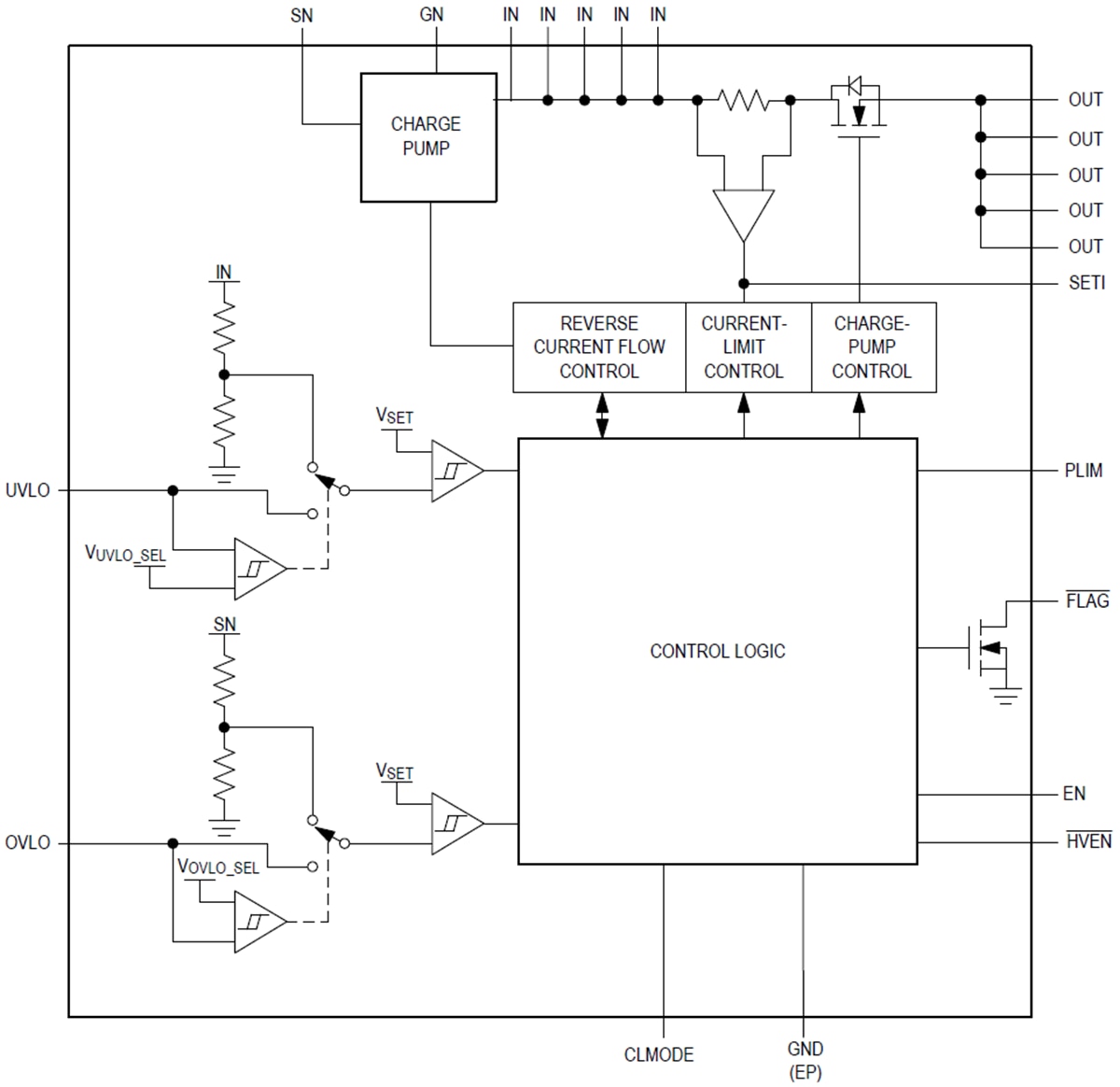
Block Diagram

Block Diagram - Analog Devices Inc. MAX17526x 6A Current Limiters
Publicado: 2018-08-31 | Actualizado: 2025-10-24