Analog Devices Inc. MAX17291A Micropower Boost Converter
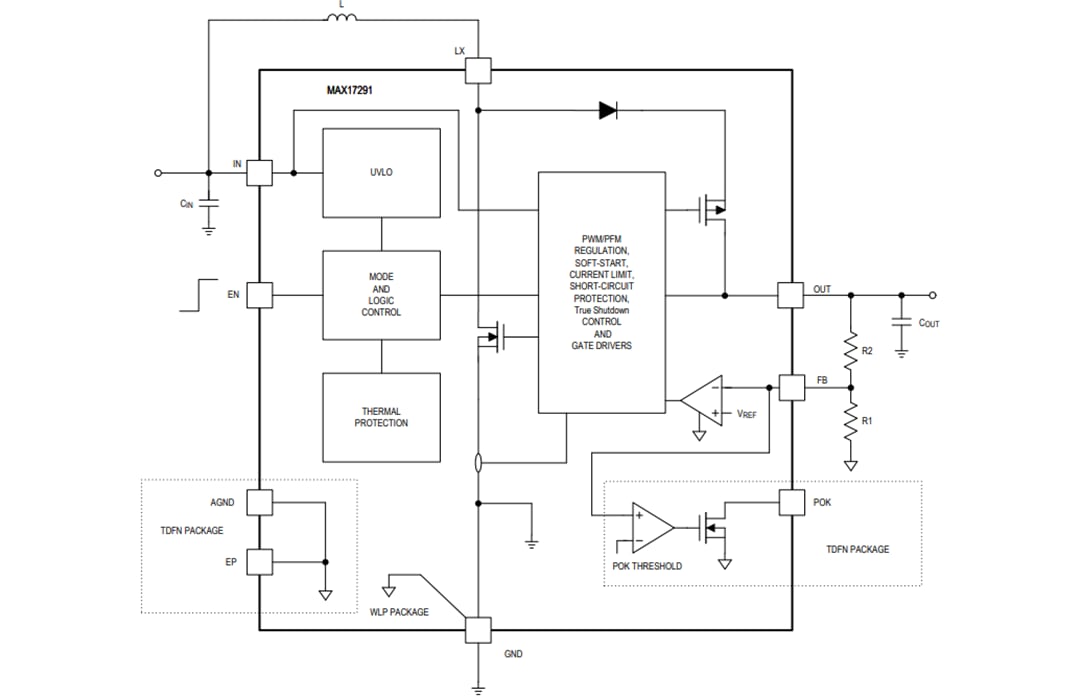
Analog Devices MAX17291A Micropower Boost Converter is a low quiescent current (IQ) step-up DC-DC converter with a 1A peak inductor current limit and True Shutdown™. True Shutdown disconnects the output from the input with no forward or reverse current. The output voltage is set with an external resistor divider.The MAX17291A offers low quiescent current, a small total solution size, and high efficiency throughout the entire load range. The MAX17291A is a highly integrated boost converter designed for applications requiring high voltage and tiny solution sizes, such as sensor modules. It integrates a power switch, power diode, and output load switch. The device outputs up to 20V. The load switch is turned off under shutdown mode, truly disconnecting the load from the input voltage, thus minimizing the leakage current during shutdown mode. The device operates with a switching frequency of 1.0MHz in continuous conduction mode (CCM). The MAX17291A switch current limit is 1A. It has a 2.2ms built-in soft-start time to minimize inrush current. The device features short-circuit and thermal protection.
The Analog Devices MAX17291A Micropower Boost Converter is offered in space-saving 6-bump WLP and 8-pin TDFN packages, with an operating temperature range from -40°C to +125°C.
Features
- 28μA quiescent supply current from the input
- Output short-circuit protection
- Overtemperature protection
- Constant frequency in CCM
- True Shutdown mode
- 0.05μA shutdown current
- No reverse current from OUT
- 91% peak efficiency
- 1.8V to 5.5V input range
- 5.5V to 20V output voltage range
- 1A peak inductor current limit
- -40°C to +125°C operating temperature range
- TDFN8 (2.0mm x 2.0mm) package
- Lead-free and RoHS-compliant
Applications
- Portable medical equipment
- Sensor power supplies
- Wearable devices
Block Diagram
Typical Application Circuit
