Analog Devices / Maxim Integrated MAX16191EVKIT Evaluation Kit

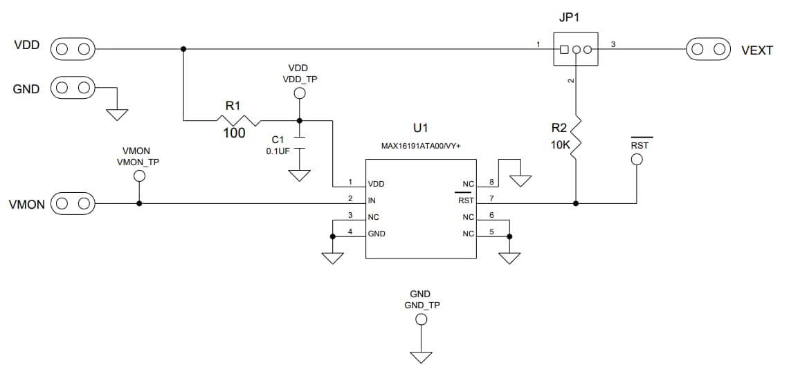
Analog Devices MAX16191EVKIT Evaluation Kit demonstrates the capabilities of the MAX16191 single-channel, low-voltage window-detector supervisor circuit. The fully tested and assembled circuit facilitates the evaluation of the MAX16191's 0.35% overvoltage/undervoltage (OV/UV) faults detection capability. A jumper, JP1, provides the option to connect the reset output’s pull-up resistor to a voltage other than VCC. Analog Devices MAX16191EVKIT Evaluation Kit is available in a 1" x 1" PCB and operates over the automotive temperature range of -40°C to +125°C.

Features

  • ±0.35% threshold accuracy
  • 0.875V nominal threshold range
  • ±3% UV/OV monitoring range
  • 10ms reset timeout for RST signal
  • Two reset output pull-up voltage options
  • Proven 1" x 1" 2-layer 2oz copper PCB layout
  • Demonstrates compact solution size
  • Fully assembled and tested

Required Equipment

  • MAX16191 EV kit
  • 5V/100mA DC power supply
  • 1V/50mA high-precision DC power supply
  • One digital multimeter (DMM)
  • Function generator
  • Two-channel oscilloscope

Schematic

Schematic - Analog Devices / Maxim Integrated MAX16191EVKIT Evaluation Kit

Overview

Analog Devices / Maxim Integrated MAX16191EVKIT Evaluation Kit
Publicado: 2021-09-28 | Actualizado: 2023-04-17