Analog Devices Inc. LTM4707 Silent Switcher 3 µModule Regulators

Analog Devices Inc. LTM4707 Silent Switcher 3 µModule Regulators feature a single resistor that sets the output voltage, providing unity-gain operation over the output range. These regulators employ Silent Switcher®3 architecture with internal hot loop bypass capacitors to achieve both low Electromagnetic Interference (EMI) and high efficiency. The LTM4707 µmodule regulators operate over an input voltage range of 3V to 16V and support an output range of 0.3V to 6V. These regulators feature an ultralow-noise architecture to obtain exceptionally low-frequency (<100kHz) output noise. The LTM4707 regulators offer current mode control, fast transient response, Forced Continuous Mode (FCM) capability, programmable Power Good, and multiphase parallel with current sharing. Typical applications include telecom, networking, industrial equipment, low-noise instrumentation, and RF power supplies.

Features

  • Complete Solution in <1cm2 (Single-sided PCB) or 0.5cm2 (Dual-sided PCB)
  • Low noise Silent Switcher®3 architecture:
    • Ultralow EMI emissions
    • 8μVRMS ultralow RMS noise (10Hz to 100kHz)
  • ±1.5% maximum total DC output voltage error over line, load, and temperature
  • 3V to 16V input voltage range
  • 0.3V to 6V output voltage range
  • 16A maximum continuous output current
  • 300kHz to 3MHz adjustable and synchronizable
  • Current mode control and fast transient response
  • Forced Continuous Mode (FCM) capability
  • Multiphase parallel with current sharing
  • Programmable Power Good
  • Available in a 49-Lead, 6.25mm × 6.25mm × 5.07mm BGA package

Applications

  • Telecom, networking, and industrial equipment
  • RF power supplies, including PLLs, VCOs, mixers, LNAs, and PAs
  • Low-noise instrumentation
  • High-speed and high-precision data converters

Block Diagram

Block Diagram - Analog Devices Inc. LTM4707 Silent Switcher 3 µModule Regulators

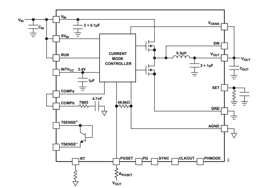
Typical Application Circuit

Application Circuit Diagram - Analog Devices Inc. LTM4707 Silent Switcher 3 µModule Regulators

Performance Graph

Performance Graph - Analog Devices Inc. LTM4707 Silent Switcher 3 µModule Regulators
Publicado: 2025-05-30 | Actualizado: 2025-06-15