Analog Devices Inc. LTC7066 150V Half-Bridge Driver
Analog Devices LTC7066 150V Half-Bridge Driver drives two N-Channel MOSFETs in a half-bridge configuration with supply voltages up to 140V. Both high- and low-side drivers can drive the MOSFETs with a different ground reference, providing excellent noise and transient immunity.The Analog Devices LTC7066 powerful 0.8Ω pull-down and 1.5Ω pull-up MOSFET drivers allow the use of large gate capacitance high voltage MOSFETs. Additional features include UVLO, TTL/CMOS compatible inputs, adjustable turn-on/-off delays, and shoot-through protection.
Features
- Unique symmetric floating gate driver architecture
- High noise immunity, tolerates ±10V ground difference
- 140V maximum input voltage independent of IC supply voltage VCC
- 5V to 14V VCC operating voltage
- 4V to 14V gate driver voltage
- 0.8Ω pull-down, 1.5Ω pull-up for fast turn-on/off
- Adaptive shoot-through protection
- Adjustable dead time
- TTL/CMOS compatible input
- VCC UVLO/OVLO and floating supplies UVLO
- Drives dual N-Channel MOSFETs
- Open-drain fault indicator (VCC UVLO/OVLO, gate driver UVLO, and thermal shutdown)
- Available in thermally enhanced 12-lead MSOP
- AEC-Q100 qualified for automotive applications
Applications
- Automotive and industrial power systems
- Telecommunication power systems
- Half-bridge and full-bridge converters
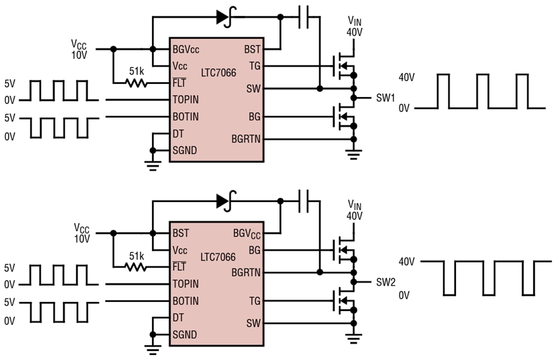
Typical Application
Publicado: 2023-05-16
| Actualizado: 2025-01-02
