Analog Devices Inc. LTC6655 Precision Bandgap Voltage References

Analog Devices LTC6655 Precision Bandgap Voltage References offer exceptional noise and drift performance, making them ideal for high-resolution measurements required by instrumentation and test equipment. In addition, the LTC6655 Voltage References are fully specified over a -40°C to +125°C temperature range, ensuring their suitability for demanding automotive and industrial applications. Advanced curvature compensation allows these Bandgap Voltage References to achieve a drift of less than 2ppm/°C, with a predictable temperature characteristic and an output voltage accurate to ±0.025%, reducing or eliminating the need for calibration.

The LTC6655 can be powered from as little as 500mV above the output voltage to as much as 13.2V. Superior load regulation with source and sink capability and exceptional line rejection ensures consistent performance over a wide range of operating conditions. A shutdown mode is provided for low-power applications.

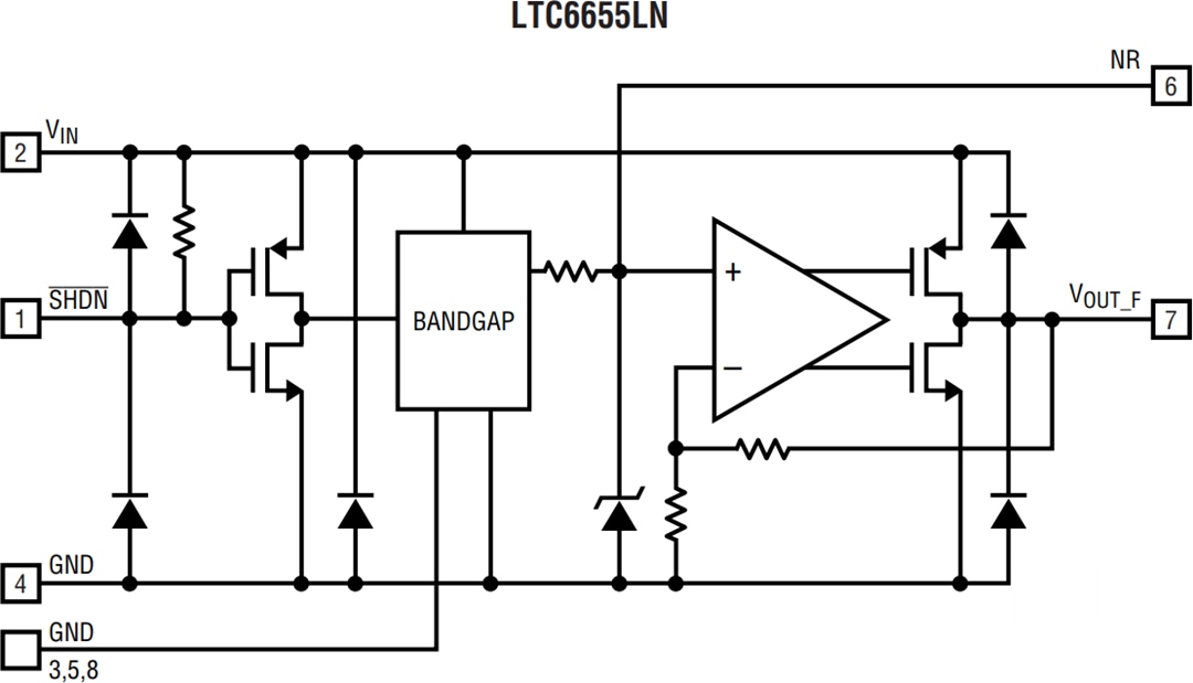
The LTC6655LN variant of this device also features a designated noise reduction pin that enables the reduction of wideband noise with the addition of a single capacitor.

The Analog Devices LTC6655 Precision Bandgap Voltage References are offered in an 8-lead MSOP package and an 8-lead LS8 package. The LS8 is a 5mm x 5mm surface-mount hermetic package that provides outstanding stability.

Features

  • Low noise:
    • 0.25ppmP-P (0.1Hz to 10Hz) 625nVP-P for the LTC6655-2.5
    • 0.21ppmRMS (10Hz to 10kHz) for the LTC6655LN-2.5 CNR = 100µF
  • Low drift of 2ppm/°C Max
  • High accuracy of ±0.025% Max
  • No humidity sensitivity (LS8 Package)
  • Thermal hysteresis (LS8) of 30ppm (-40°C to 85°C)
  • Long-term drift (LS8) of 20ppm/√kHr
  • 100% Tested at -40°C, 25°C, and 125°C
  • Load regulation of <10ppm/mA
  • Sinks and sources current of ±5mA
  • Low dropout of 500mV
  • Maximum supply voltage of 13.2V
  • Low power shutdown of <20µA Max
  • Available output voltages of 1.25V, 2.048V, 2.5V, 3.0V, 3.3V, 4.096V, 5.0V
  • Package options:
    • MSOP-8
    • LS8

Applications

  • Instrumentation and test equipment
  • High-resolution data acquisition systems
  • Weigh scales
  • Precision battery monitors
  • Precision regulators
  • Medical equipment

Typical Application Circuit

Application Circuit Diagram - Analog Devices Inc. LTC6655 Precision Bandgap Voltage References

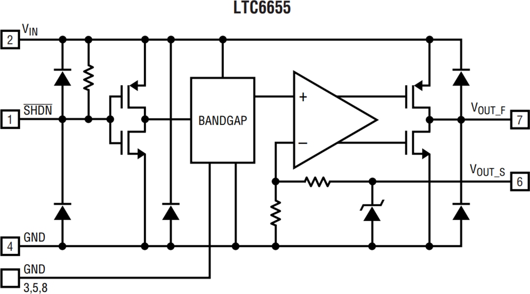
LTV6655 Block Diagram

Block Diagram - Analog Devices Inc. LTC6655 Precision Bandgap Voltage References

LTV6655LN Block Diagram

Block Diagram - Analog Devices Inc. LTC6655 Precision Bandgap Voltage References

MSOP-8 Package

Mechanical Drawing - Analog Devices Inc. LTC6655 Precision Bandgap Voltage References

LS8 Package

Mechanical Drawing - Analog Devices Inc. LTC6655 Precision Bandgap Voltage References

Videos

Additional Resources

Why Does Voltage Reference Noise Matter?

There is increasing demand for ultrahigh precision measurements that can achieve greater than 24-bit resolution in industries from aerospace and defense and gas exploration to pharmaceutical and medical device manufacturers. When attempting to achieve a 25-bit resolution or higher voltage reference noise matters.

Learn More

Publicado: 2019-03-22 | Actualizado: 2025-03-25