Analog Devices Inc. LT8316 Micropower Isolated Flyback Converters

Analog Devices LT8316 Micropower Isolated No-Opto Flyback Converters sample output voltage from isolated flyback waveforms that appear on third-winding transformers. The 600VIN controllers' quasi-resonant boundary mode operation improves load regulation, reduces transformer size, and maintains high efficiency. LT8316 operates from a wide range of input supply voltages and can deliver up to 100W of power. The controllers are available in a thermally enhanced 20-pin Thin Shrink Small Outline Package (TSSOP) with four pins removed for high-voltage spacing. Applications include electric vehicles and isolated off-line housekeeping power supplies.

Features

  • 16V to 600V wide input voltage range
  • No Opto-Isolator required for regulation
  • Quasi-resonant boundary mode operation
  • Constant-current and constant-voltage regulation
  • Low-ripple light load burst Mode operation
  • 75µA low quiescent current
  • Programmable current limit and soft-start
  • TSSOP package with high-voltage spacing
  • 35kHz to 140kHz switching frequencies
  • 1.22V output voltage
  • -40C° to +125C° operating temperature

Applications

  • Isolated telecom, automotive, industrial, medical power supplies
  • Isolated off-line housekeeping power supplies
  • Electric vehicles and battery stacks
  • Multi output isolated power supplies for inverter gate drives

Videos

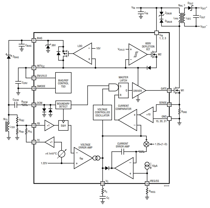
Block Diagram

Block Diagram - Analog Devices Inc. LT8316 Micropower Isolated Flyback Converters
Publicado: 2019-03-22 | Actualizado: 2023-08-21