Analog Devices Inc. LT8301 / LT8302 Isolated Flyback Converters

Analog Devices Inc. LT8301 / LT8302 Isolated Flyback Converters sample the isolated output voltage directly from the primary-side flyback waveform. The LT8301 / LT8302 from Analog Devices requires no third winding or opto-isolator for regulation. The output voltage is programmed with a single external resistor. Internal compensation and soft-start further reduce external component count. Boundary mode operation provides a small magnetic solution with excellent load regulation. Low ripple burst mode operation maintains high efficiency at light load while minimizing the output voltage ripple.

Features

  • 2.8V to 42V input voltage range
  • Low ripple Burst Mode® operation at light load
  • Minimum load < 0.5% (typ) of full output
  • No transformer third winding or opto-isolator
  • Required for output voltage regulation
  • Accurate EN/UVLO threshold and hysteresis
  • Internal compensation and soft-start
  • Temperature compensation for output diode
  • Output short-circuit protection
  • Package Options
    • SOT-5
    • SO-8

Applications

  • Isolated automotive
  • Industrial power supplies
  • Medical power supplies
  • Isolated auxiliary
  • Housekeeping power supplies

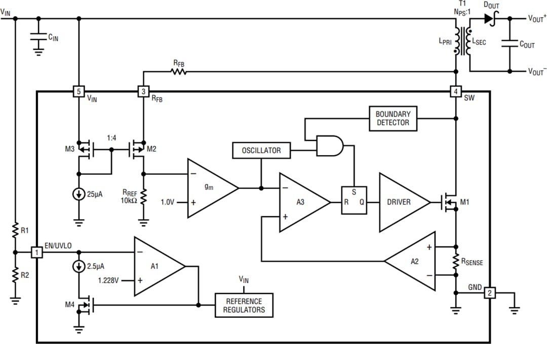
LT8301 Block Diagram

Block Diagram - Analog Devices Inc. LT8301 / LT8302 Isolated Flyback Converters

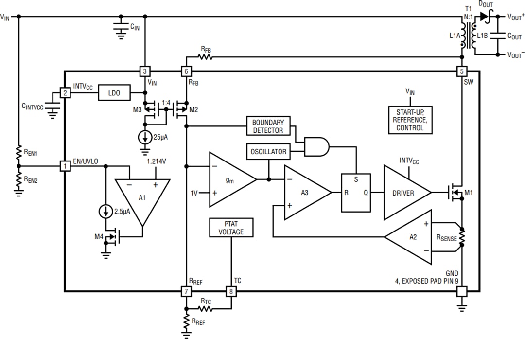
LT8302 Block Diagram

Block Diagram - Analog Devices Inc. LT8301 / LT8302 Isolated Flyback Converters

LT8301 Typical Application Circuit

Application Circuit Diagram - Analog Devices Inc. LT8301 / LT8302 Isolated Flyback Converters

LT8302 Typical Application Circuit

Application Circuit Diagram - Analog Devices Inc. LT8301 / LT8302 Isolated Flyback Converters
Publicado: 2017-05-25 | Actualizado: 2025-09-10