Analog Devices Inc. LT8210 Synchronous Buck‑Boost DC/DC Controllers

Analog Devices LT8210 Synchronous 4-Switch Buck‑Boost DC/DC Controllers operate in pass-through, forced continuous, pulse-skipping, and Burst Mode® operations. Buck-boost DC/DC converters have an output voltage magnitude that is either greater or less than the input voltage magnitude. Pass-through is a feature that passes the input directly to the output when the input is within a user-programmable window. Pass-through mode eliminates switching losses and electromagnetic interference (EMI) and maximizes efficiency. Analog Devices LT8210 buck-boost controllers include a precision current sense amplifier that can accurately monitor and limit output or input average current.

Features

  • Pin-selectable pass-through or fixed output CCM, DCM, Burst Mode operation
  • Programmable non-switching pass-through window
  • 18μA pass-through mode IQ with 99.9% efficiency
  • 2.8V to 100V (4.5V for start-up) VIN range
  • 1V to 100V VOUT range
  • 1.4uA, 1.9uA operating supply current
  • Reverse input protection to –40V
  • 10V quad nN-channel MOSFET gate drivers
  • EXTVCC LDO powers drivers from VOUT/external rail
  • ±20% cycle-by-cycle inductor current limit
  • 80kHz to 400kHz fixed/phase-lockable frequency
  • No top MOSFET refresh noise in buck or boost
  • Spread spectrum frequency modulation for low EMI
  • Power good output voltage/overcurrent monitor
  • -40°C to +125°C operating temperature range
  • 38-lead TSSOP package

Applications

  • Automotive
  • Industrial
  • Telecom
  • Avionics systems
  • Automotive start-stop and emergency call
  • ISO 7637, ISO 16750, MIL-1275, DO-160

Additional Resources

Eliminate Switching Noise with 4-Switch Buck-Boost Controller with Pass-Thru Capability
There are several dc-to-dc converter topologies that can perform both step-up and step-down operations, from SEPIC to 4-switch topologies, but none of these solutions pass the input voltage directly to the output without actively switching — until now, that is.
Learn More

Protecting and Powering Automotive Electronics Systems with No Switching Noise and 99.9% Efficiency
Learn More

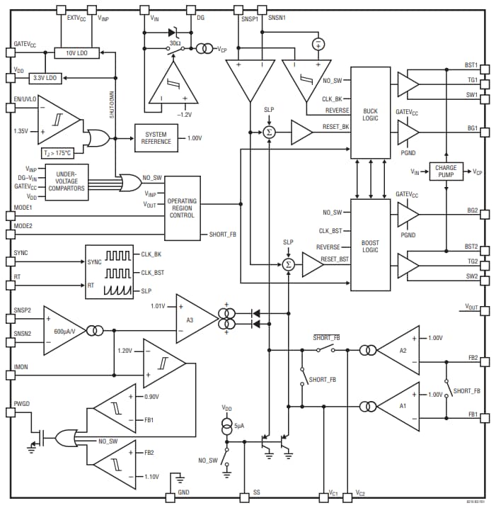
Block Diagram

Block Diagram - Analog Devices Inc. LT8210 Synchronous Buck‑Boost DC/DC Controllers

Videos

Publicado: 2019-07-22 | Actualizado: 2025-05-23