Analog Devices Inc. EVAL-INAMP-ICF-RMZ Evaluation Board

Analog Devices EVAL-INAMP-ICF-RMZ Evaluation Board allows users the option of evaluating the AD8237 or the AD8420 indirect current feedback (ICF) instrumentation amplifier individually or connected to an adjacent board in an application. This evaluation board ships with both instrumentation amplifiers in surface-mount MSOP packages. The ADI EVAL-INAMP-ICF-RMZ is arranged so that the user can easily adjust the gain resistors and common discrete components surrounding the part. A bandwidth mode switch for the AD8237 and reference jumpers are included for added convenience. The board also offers an SMA/SMB outline at the input and output for optimal signal integrity.

Features

  • Simple evaluation of AD8237 and AD8420 amplifiers
  • SMA/SMB or vector test pin inputs and outputs
  • Bandwidth mode selection switch for AD8237
  • Shipped with AD8420ARMZ and AD8237ARMZ

Applications

  • Instrumentation amplifier evaluation and characterization
  • Programmable Logic Controllers (PLCs)
  • Distributed Control Systems (DCS)
  • Analog signal conditioning
  • Low-power and portable systems
  • Analog-to-Digital Converter (ADC) front-end evaluation
  • Custom circuit prototyping

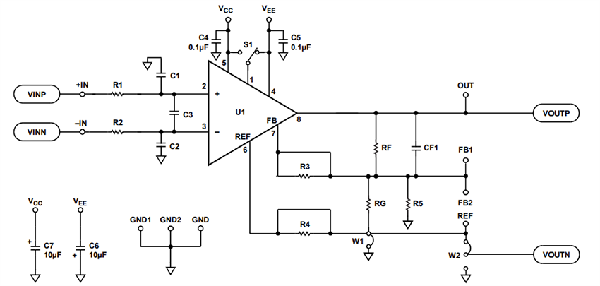
Schematic

Schematic - Analog Devices Inc. EVAL-INAMP-ICF-RMZ Evaluation Board

Default Connections

Mechanical Drawing - Analog Devices Inc. EVAL-INAMP-ICF-RMZ Evaluation Board
Publicado: 2025-09-30 | Actualizado: 2025-10-13