Analog Devices Inc. EV1HMC8413LP2F Amplifier Evaluation Board
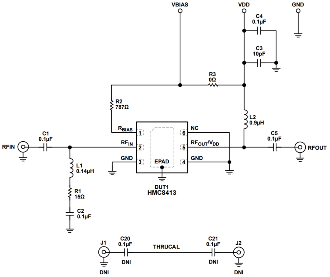
Analog Devices Inc. EV1HMC8413LP2F Amplifier Evaluation Board consists of a 4-layer printed circuit board (PCB) fabricated from 10mil thick, Rogers 4350B and Isola 370HR, copper-clad, forming a nominal thickness of 62 mils. The RFIN and RFOUT ports on the EV1HMC8413LP2F are populated with 3.5mm, female coaxial connectors, and the corresponding RF traces have a 50Ω characteristic impedance. The EV1HMC8413LP2F is populated with components suitable for use over the entire −40°C to +85°C operating temperature range of the HMC8413. A through calibration path is provided between the J1 and J2 connectors to calibrate board trace losses. J1 and J2 must be populated with RF connectors to use the through calibration path.Access the EV1HMC8413LP2F ground path and RFOUT/VDD pin through the surface-mount technology (SMT) test point connectors, GND and VDD. An additional test point for VBIAS is included for simple access on the RBIAS pin. The RF traces on the EV1HMC8413LP2F are 50Ω, grounded, coplanar waveguides. The package ground leads and the exposed pad connect directly to the ground plane. Multiple vias connect the top and bottom ground planes with a particular focus on the area directly beneath the ground paddle to provide adequate electrical conduction and thermal conduction to the heat sink.
The power supply decoupling capacitors on the Analog Devices Inc. EV1HMC8413LP2F represent the configuration used to characterize and qualify the device. It is possible to reduce the number of capacitors, but this reduction varies from system to system. It is recommended to remove or combine the largest capacitors farthest from the HMC8413 when reducing the number of capacitors.
Features
- 4-layer, Rogers 4350B and Isola 370HR evaluation board
- End launch, 3.5mm RF connectors
- Through calibration path (depopulated)
Kit Contents
- EV1HMC8413LP2F evaluation board
Required Equipment
- RF signal generator
- RF spectrum analyzer
- RF network analyzer
- 5V, 200mA power supply
Schematic
