Analog Devices Inc. ADG1412L Quad SPST Switch

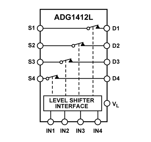
Analog Devices Inc. ADG1412L Quad Single-Pole/Single-Throw (SPST) Switch is a monolithic Complementary Metal-Oxide Semiconductor (CMOS) device containing four independently selectable switches designed using the iCMOS® process. The four SPST switches are turned on with logic one and an external VL supply, which provides flexibility for lower logic control. This ADG1412L switch offers a maximum of 2.6Ω on-resistance over temperature and guaranteed switch-off when digital inputs are floating. The on-resistance profile is flat over the full analog input range while switching signals, ensuring excellent linearity and low distortion (1.5Ω typical).

The ADG1412L switch is JEDEC standard compliant for 1.2V (JESD8-7A) and 1.8V logic levels (JESD8-12A.01). This ADG1412L switch features rail-to-rail operation, minimum distortion, and comes with a 4mm x 4mm body dimensions. Typical applications include audio and video signal routing, relay replacement, communications systems, automated test equipment, and battery-powered systems.

Features

  • 1.5Ω on-resistance for ±15V dual supply at 25°C
  • 0.3Ω on-resistance flatness for ±15V dual supply at 25°C
  • 0.1Ω on-resistance match between channels for ±15V dual supply at 25°C
  • Fully specified at ±15V, +12V, and ±5V:
    • ±4.5V to ±16.5V dual-supply operation range
    • 5V to 16.5V single-supply operation range
  • VL supply for low logic-level compatibility:
    • 1.8V JEDEC standard compliant (JESD8-7A)
    • 1.2V JEDEC standard compliant (JESD8-12A.01)
  • Rail-to-rail operation
  • 24-lead, 4mm x 4mm LFCSP

Specifications

  • 2.6Ω maximum on resistance over temperature
  • Minimum distortion
  • Guaranteed switch off when digital inputs are floating

Applications

  • Automated test equipment
  • Data-acquisition systems
  • Battery-powered systems
  • Sample-and-hold systems
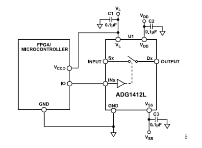
  • FPGA and microcontroller systems
  • Audio signal routing
  • Video signal routing
  • Communications systems
  • Relay replacement

Functional Block Diagram

Block Diagram - Analog Devices Inc. ADG1412L Quad SPST Switch

Application Circuit Diagram

Application Circuit Diagram - Analog Devices Inc. ADG1412L Quad SPST Switch

Outline Dimensions

Mechanical Drawing - Analog Devices Inc. ADG1412L Quad SPST Switch
Publicado: 2022-10-12 | Actualizado: 2025-02-20