Analog Devices Inc. AD7386/7387/7388 4-Channel, 4 MSPS, & SAR ADCs

Analog Devices Inc. AD7386 / AD7387 / AD7388 4-Channel, 4 MSPS, and Successive Approximation Register (SAR) Analog-to-Digital Converters (ADCs) operate from a 3V to 3.3V power supply. These devices sample and convert single-ended analog input types on the falling edge of CS input. These ADCs feature an on-chip sequencer and integrated on-chip oversampling blocks that improve dynamic range and reduce noise at lower bandwidths. The modules are compatible with 1.8V, 2.5V, and 3.3V interfaces using a separate logic supply. Analog Devices AD7386 / AD7387 / AD7388 converters come in a 16-lead LFCSP package and operate in a temperature range of -40°C to +125°C. Typical applications include motor control position feedback, motor control current sense, sonars, power quality, and data acquisition systems.

Features

  • 16-bit/14-bit/12-bit dual simultaneous sampling SAR ADCs
  • Single-ended analog inputs
  • 4-channel with 2:1 multiplexers
  • Channel sequencer mode
  • On-chip oversampling functions
  • SNR (typical)
    • 87.5dB, VREF = 3.3V external
    • 93dB with OSR = 8, VREF = 2.5V internal
  • High throughput rate of up to 4MSPS
  • ±1.5LSBs INL (typical)
  • Resolution boost function
  • 2.5V internal reference at 10ppm/°C (maximum)
  • Alert function
  • -40°C to +125°C temperature range
  • 3mm x 3mm 16-lead LFCSP package

Applications

  • Motor control position feedback
  • Motor control current sense
  • Sonars
  • Power quality
  • Data acquisition systems
  • Erbium-doped fiber amplifiers (EDFA)
  • Inphase and quadrature demodulation

Videos

Block Diagram

Block Diagram - Analog Devices Inc. AD7386/7387/7388 4-Channel, 4 MSPS, & SAR ADCs

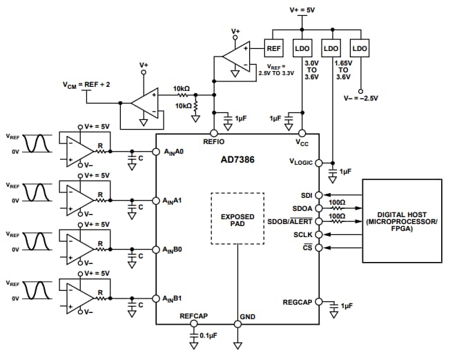
Application Circuit

Application Circuit Diagram - Analog Devices Inc. AD7386/7387/7388 4-Channel, 4 MSPS, & SAR ADCs

Pin Configuration

Schematic - Analog Devices Inc. AD7386/7387/7388 4-Channel, 4 MSPS, & SAR ADCs
Publicado: 2019-10-16 | Actualizado: 2025-02-07