ABLIC S-19954/19955 Step-Down Switching Regulator ICs

ABLIC S-19954/19955 Step-Down Switching Regulator ICs are designed using CMOS process technologies with a built-in Power Good (PG) function. The S-19954 ICs feature PWM control and can be used without interfering with AM radio bands. The S-19955 ICs feature a PWM/PFM switching control, operates with PWM control under heavy load, and automatically switches to PFM control under light load. These ICs operate from 2.7V to 5.5V input voltage range and -40°C to 125°C temperature range. The S-19954/19955 ICs are used in secondary power supply for automotive equipment, camera modules, and constant-voltage power supply for electrical equipment for vehicle interior applications.

Features

  • 2.7V to 5.5V input voltage range
  • 0.8V to 3.3V output voltage range
  • 1A output current
  • 95% efficiency
  • 2.25Mz typical oscillation frequency
  • 1.75A typical (pulse-by-pulse method) overcurrent protection function
  • 170°C typical (detection temperature) thermal shutdown function
  • Hiccup control and latch control short-circuit protection function
  • 100% duty cycle operation
  • 0.35ms typical soft-start function
  • 2.43V typical (detection voltage) Under Voltage Lock-Out function (UVLO)
  • Ceramic capacitor compatible
  • -40°C to 125°C operating temperature range
  • Lead-free (Sn 100%)
  • Halogen-free
  • AEC-Q100 qualified

Applications

  • For automotive use:
    • Engine
    • Transmission
    • Suspension
    • ABS
    • EV/HEV/PHEV
  • Secondary power supply for automotive equipment
  • Camera module
  • Constant-voltage power supply for electrical application for vehicle interior

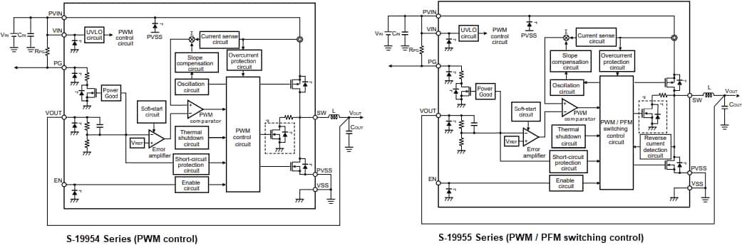
Block Diagrams

Block Diagram - ABLIC S-19954/19955 Step-Down Switching Regulator ICs

Efficiency

Performance Graph - ABLIC S-19954/19955 Step-Down Switching Regulator ICs

Typical Application Circuit

Application Circuit Diagram - ABLIC S-19954/19955 Step-Down Switching Regulator ICs
Publicado: 2025-02-26 | Actualizado: 2025-04-04